首页艺术收藏篆刻学习书法学习国画学习文房四宝美育教育学习答疑中心资讯
书画学习班
>> 返回首页 -- 书法学习

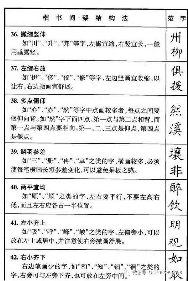
收藏学习:楷书结构50法

  • 发布时间: 2017/9/4 8:25:50
分享到:



















2017年书法两年制楷书学习班介绍







相关文章:

  • 临帖,第一步要达到这个目标2017/9/4 8:05:19
  • 临帖的三个角度2017/9/1 12:27:23
  • 一幅优秀的书法作品要具备这些基本要素2017/8/31 14:33:46


热门点击

  • 书法讲座:楷书结构84法(1-10集)
  • 草书技法讲座
  • 书法讲座:如何选帖及临帖
  • 书法讲座:书法艺术能给当今社会的人们带
  • 《兰亭序》324字逐字技法解析
  • 书法讲座:书法作品创作的常用格式及章法
  • 书法讲座:楷书结构84法(36-40集
  • 中国文字发展史
  • 中国书画函授现代远程教育:王羲之笔法剖
  • 《张迁碑》集字联集锦,学张迁的都来临临


青鑫画苑书画艺术研究中心 版权所有 

© 2025 All Rights Reserved.